一、概述
GIS是气体绝缘开关装置(Gas Insulated Switchgear)的英文缩写,为近几十年发展起来的高、精、尖输变电设备。它利用SF6气体良好的绝缘性能,把断路器、隔离开关、接地开关、PT、CT、避雷器、母线、进出线套管、电缆终端等封闭地组装在一起。GIS由于其占地面积小,以及高度的可靠性被广泛应用。但从运行情况看,事故和故障仍然时有发生。故障主要由于加工,装配,运输和现场安装产生的缺陷引起,同时运行中的部件老化和操作位移等也是故障发生的重要因素。
GIS局部放电主要由下列缺陷引发:
● 载流导体表面缺陷
如毛刺,尖角,等引起导体表面电厂强度不均匀,这种缺陷通常在制造或安装时造成的,在稳定的工频电压下不易引起击穿,但在操作或冲击电压下很可能引起击穿。
● 绝缘子表面缺陷
如制造质量不良,绝缘子有气泡或裂纹,安装遗留下的污迹,尘埃等。 GIS筒内在制造和安装过程中存在的自由导电微粒。
● 导体部分接触不良
针对上述问题,我公司自主研发了ATJF911GIS局放在线监测系统。该设备基于超声波和UHF超高频原理设计,使用超声波和UHF传感器。该设备连接超高频(UHF)传感器时,频带宽度:300MHz-1500MHz。该设备能够自动识别传感器类型,在不同类型传感器间转换。对于某种缺陷的诊断,如悬浮微粒,超声波检测远远优于通常的电气试验,这种悬浮微粒在新安装的或大修后的GIS中,可能导致闪烙或击穿。UHF特高频法是近年来发展起来的测量技术,它采用测量GIS内绝缘隐患在运行电压下辐射的电磁波来判断GIS内部是否发生局部放电,UHF特高频法的最大优点是可有效地抑制背景噪声,如电晕等产生的电磁干扰。UHF信号频率高,具有很强的穿透性,在经过绝缘子时,可以通过绝缘子与金属法兰的接缝到达GIS外部,因此可在盆式绝缘子外部测量GIS内部的UHF信号。
二、局放在线监测系统的意义
该产品可满足对绝缘开关装置(GIS)内部发生的局部放电现象的监测和诊断。通过附加于GIS外部的外置传感器或使用已有的内部传感器来获取的GIS内部的局放信号,通过对信号的诊断分析来判断GIS的运行状况,并对其状态进行显示和记录。对异常状态做出报警,以便运行人员及时处理,并为设备的故障分析、性能评估、合理使用和安全工作提供信息和准备基础数据。
三、局部放电监测原理
局部放电发生时,电磁波的信号根据GIS结构反复进行传播、反射、折射、迟延、衰减等现象,通过盆式绝缘子(绝缘件)放射到外界。
通过GIS绝缘子泄漏的电磁波,通过高灵敏度内置型或外置型传感器,进行检测。通过传感器检测GIS内部局部放电激发的电磁波信号,检测到的信号经过滤波、射频前置放大器和检波器后,由高速数据采集模块进行采样、存储、数字信号处理与分析,经过现场监测单元处理后的数据通过光纤上传至主处理器单元;主处理器单元通过在其上运行的故障诊断专家系统根据从现场监测单元送来的的数据,组建故障模式数据库,对GIS的绝缘状态进诊断,并以多种方式显示放电指纹特征数据;在主处理器单元上存储的局部放电历史测量数据可供工作人员及远程管理系统查询。GIS局放超高频检测原理如图3-1所示。

正常运行时,系统可随时在线监测、记录GIS的状态,并利用诊断系统对设备的运行状态进行分析判断。当GIS出现异常时,该系统快速采集、处理故障数据,同时完成在线计算、存储、统计、报警、分析报表和数据远传等功能。
● 同类产品中性价比最好
● 操作简单方便,具有友好的操作界面
● 可使用外置和内置传感器来监测GIS内部的局放信号
● 使用噪声天线可对外部噪音信号进行识别提高了PD信号识别的可靠性
5. 应用功能
● 输入/输出/自动同步设置
● 故障阀值设置
● 故障密度设置
● 探测阀值设置
● 显示阀值设置
● 噪声通道设置功能
● 相位偏移功能(应用A,B,C相角)
● 颜色设置(最大6线性阶段色彩调节)
● 三维图谱厚度设置
● 实时信号周期显示(二维/三维图谱),显示1/60周期内的数据
● 实时峰值数据显示,显示PD数据峰值图谱
● 实时平均数据显示,显示PD数据的平均值图谱
● 实时PRPD(峰值-分解-相位显示),显示PD数据的峰值-分解-相位图谱
● 历史数据管理(历史纪录):每15分钟对历史数据进行记录一次(900秒)。
● 故障管理(故障记录):当发生故障是便对数据进行记录,或以事件阀值事件密度的形式记录。
● 历史数据档案查找
● 故障档案查找
● 二维/三维图谱查找
● 三维顺时针旋转功能
● 三维逆时针旋转功能
● 三维顶/底方向旋转功能
● 二维/三维转换功能
● 每个通道恢复/暂停功能。
6. 局放在线监测系统方案
局放在线监测系统由现场传感器、服务器和远方信息中心三大部分组成。传感器完成对监测设备的测量,将信息量送到服务器进行集中分析、显示以及告警,并将数据上传到远方信息中心进行全面的监视和分析。这种结构不仅使整套系统的结构非常清晰和简洁,也使得各子系统功能完整独立,任何一个监测单元异常不会影响其它设备正常工作。采用统一的RS-485数据接口规范,大大提高了系统的兼容性和可扩展性。
局放在线监测系统有两种方案,一种是智能型局放在线监测系统,另一种是非智能型局放在线监测系统。
6.1 智能型局放在线监测系统
智能型局放在线监测系统方案图如图6-1所示。
6.2 非智能型局放在线监测系统
智能型局放在线监测系统方案图如图6-2所示。

7、系统框图
该项目的系统框图如图7-1所示。

8、技术指标
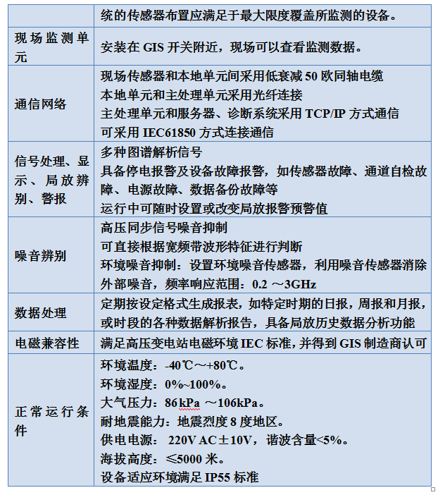
局放在线监测系统技术指标及参数如表8-1所示。

9、配置清单


|